1.师生所获荣誉奖励
来源: 作者: 发布日期:2022-10-20

1)全国高校黄大年式教师团队


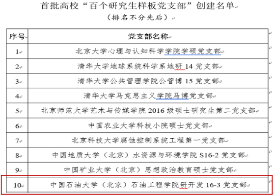
2)全国高校“百个研究生样板党支部”(研开发16-3党支部)


3)全国高校“百名研究生党员标兵”(袁梦、李磊)


4)全国“做出突出贡献的工程硕士学位获得者”(白旭明、马德胜等7人)


5)全国“工程硕士实习实践优秀成果获得者”(郑定业、张勇等8