中文题目:双向储能逆变器的并网与离网控制策略研究
论文题目:Research on Grid-Connected and Off-Grid Control Strategy for Bidirectional Energy Storage Inverter
录用期刊/会议:Electronics(中科院大类3区)
原文DOI:10.3390/electronics13244911
原文链接:https://webofscience.clarivate.cn/wos/alldb/full-record/WOS:001386773600001
录用/见刊时间:2024.12.12
作者列表:
1)巨亚峰 中国石油大学(北京)石油工程学院 中国石油长庆油田公司油气工艺研究院
2)张 辉 中国石油大学(北京)石油工程学院
3)曹旭东 中国石油大学(北京)人工智能学院 电子信息工程系教师(通信作者)
4)张若谷 中国石油大学(北京)人工智能学院 新一代电子信息技术(含量子技术等)专业硕士23级
5)吉 莉 中国石油大学(北京)人工智能学院 电子信息工程系教师
6)魏学良 中国石油大学(北京)人工智能学院 电子信息工程系教师
7)刘延青 中国石油长庆油田公司油气工艺研究院
摘要:
双向储能逆变器是连接微电网中分布式能源与外部大电网的关键设备。由于双向储能逆变器在并网和孤岛模式转换过程中会产生扰动影响,本文提出一种基于下垂控制的平滑切换策略以减轻此类影响。
首先,本文介绍了感性线路阻抗条件下的下垂控制原理,详细阐述了相关组成部分以及本研究采用的控制环节的设计思路和参数选择。在从并网模式向孤岛模式转换过程中,引入了一种改进的带正反馈的主动频率偏移(AFDPF)方法。该方法在传统 AFDPF 方法的基础上,通过引入正反馈系数和分段函数对斩波系数进行优化,并提出了以频率差的立方根作为跟踪步长,从而在保证系统谐波质量的同时提高了孤岛检测效率。
相反,在从孤岛模式向并网模式转换过程中,本文提出了一种基于下垂控制的复合预同步控制策略,该策略能够使双向储能逆变器输出电压的相位、幅值和频率精确跟踪电网电压。
最后,利用 MATLAB/Simulink(美国 MathWorks 公司,R2022b 版本)搭建了仿真模型,并搭建了基于 TMS320F28378DPTPS 控制器的实验平台进行验证。结果表明,所提出的切换策略具有良好的稳定性,能够实现并网和孤岛模式之间的平滑过渡,性能优于传统控制策略。
背景与动机:
双向储能逆变器的应用对于增强交直流(AC/DC)混合网络化微电网中的电能交换至关重要。但双向储能逆变器在并网和离网模式之间切换时会产生冲击效应,影响负载用电安全。因此,研究双向储能逆变器并网与离网模式的切换策略,对微电网的稳定运行起着至关重要的作用。双向储能逆变器的切换策略可分解为两项关键技术:孤岛检测方法和预同步控制策略。对于这两项技术,实施后都对系统稳定性和电能质量有一定要求。本文以双向储能逆变器为研究对象,阐明其下垂控制方法的控制原理。在解决双向储能逆变器的切换控制策略问题时,提出了一种改进的带正反馈的孤岛检测方法和一种复合预同步控制方法。详细阐述了这些切换策略的实施过程和原理。
主要内容:
针对传统主动频率偏移(AFD)方法存在的问题,提出了一种改进的带正反馈的主动频率偏移检测方法(AFDPF),提高孤岛检测效率和降低输出电流的THD。该方法的原理如图 1所示。

图1改进的带正反馈的主动频率偏移检测方法原理图
通过分析,所提出的改进的带正反馈主动频率偏移方法的流程图如图 2 所示:
图2改进的带正反馈的主动频率偏移检测方法检测流程
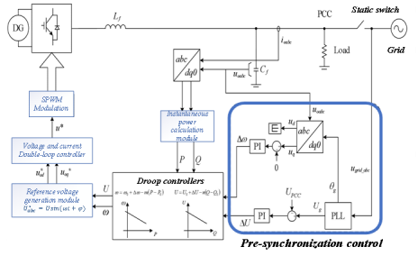
为了弥补传统预同步控制在相位同步精度较低方面的不足,本文提出了一种基于下垂控制的双向储能逆变器复合预同步控制策略,这种控制策略的原理如图3所示。
图3基于下垂控制的双向储能逆变器复合预同步控制策略检测框图
实验结果及分析:
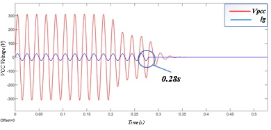
仿真结果分析:基于下垂控制的双向储能逆变器并网稳态运行,0.2s 发生孤岛事件后系统迅速切换至离网模式,图 4显示传统 AFD 方法在孤岛发生 0.12s 后检测到事件,带正反馈的 AFDPF 方法 0.08s 后完成检测,检测速度较传统方法提高 50%。图 5 显示断开操作使并网到孤岛模式平稳过渡无显著干扰,传统 AFD 方法下频率在 0.32s 超出 49.5 - 50.5Hz 阈值,带正反馈的 AFDPF 方法则在 0.28s 超出。图 6显示传统 AFD 方法电流 THD 为 6.03%,带正反馈的 AFDPF 方法为 4.80%,改进方法对微电网谐波污染更小。

图4 孤岛检测波形


图5 PCC电压频率波形


图6 电流的THD值
微电网在 t = 0到 0.6s 以孤岛模式稳定运行,t = 0.2s 双向储能逆变器启动预同步调整,完成后从离网转并网,图 7 显示预同步控制使电流切换平稳,实现无缝过渡。

图7 从离网模式切换到并网模式过程中的电压和电流波形
实验结果分析:
通过图8所示的实验系统配置:

图8 系统配置及电气原理图
得到了图9和图10所示的并离网转换的实验结果图,均能验证所提方法的可行性。
图9 从并网模式过渡到离网模式的实验结果

图10从离网模式过渡到并网模式的实验结果
结论:
在从并网到离网的无缝过渡过程中,无论是计划内还是计划外的孤岛模式转换,采用带有正反馈机制的增强型主动频率偏移检测技术,都能显著缩短孤岛检测时间,降低双向储能逆变器输出电流的总谐波失真(THD),从而大幅减轻对电网电能质量的不利影响。这种先进方法能够根据负载阻抗的固有特性(无论是感性还是容性)进行动态调整,进而提升性能。
相反,在从离网到并网的反向过渡过程中,基于下垂控制原理的精细预同步控制策略,确保了从孤岛模式平稳、无缝地回归到并网模式。这些经过优化的控制方法的应用,有助于在并网和离网模式之间实现稳健且不间断的切换,从而保障了电力电子系统中双向储能逆变器的稳定可靠运行。
通信作者简介:
曹旭东,副教授,硕导,中国计算机自动测量与控制技术协会会员。主要从事DSP、FPGA、ARM等嵌入式微处理器系统设计、物联网云服务平台架构设计,石油测井仪器微弱信号采集及井下通信技术研究与实现。完成了国家重大专项、中国石油集团公司以及油田企业的纵横向项目20多项。主要科研项目:智能监测、物联网、云平台类项目:基于IPv6的自动化前端设备在高寒地区应用的研究(国家发改委项目);警用摩托车智能监测系统;智能燃气管网监测系统设计;石油测井仪器研制开发项目:过套管电阻率测井仪系统设计及数据校正解释软件研发;双三维地球物理模型定位采集系统设计(国家重点实验室项目);井地电位成像系统研制;地震物理模拟方法研究项目:多波地震勘探及裂缝储层预测技术、地震物理模型可控震源研制、物探新方法新技术研究。发表论文四十余篇, 编写《单片机原理及应用》和《DSP芯片原理及应用系统设计》教材2部。获得中国石油大学校级教学成果一等奖2次,二等奖多次。指导大学生获北京市电子设计竞赛一等奖,北京市大学生电子设计竞赛优秀指导教师。联系方式:caoxudong@cup.edu.cn