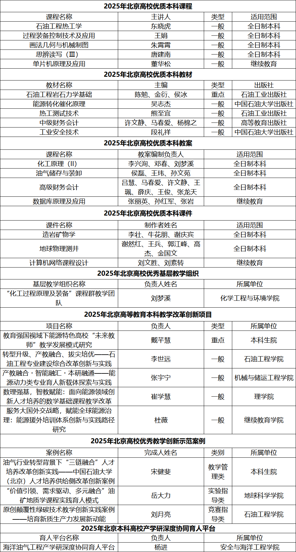
近日,北京市教育委员会公布了2025年北京高校本科教学项目建设评选结果,中石大27项成果入选,其中优质本科课程5项、优质本科教材5项(含重点1项)、优质本科教案4项、优质本科课件3项、优秀基层教学组织1项、本科教学改革创新项目5项(含重点1项)、优秀教学创新示范案例3项、产学研深度协同育人平台1项。
近年来,学校主动对接能源行业绿色化、智能化、国际化转型需求,深化人才培养模式创新,系统优化课程体系,强化教材教案与课件资源建设,夯实基层教学组织与教学创新实践,取得了一系列扎实成效。学校将以本次评选为契机,充分发挥获奖成果的示范引领与辐射带动作用,持续深化本科教育教学改革创新,加强教学成果的转化应用,全面提升人才培养质量,助力学校本科教育教学事业实现高质量发展。
附学校获评北京高校本科教学项目名单
