2020年度中国石油科学十佳论文发布
发布时间:2021-06-23 | 来源:期刊社 | 浏览量:
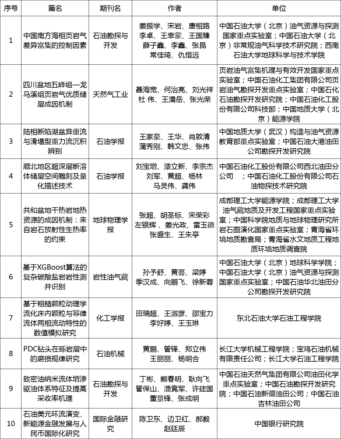
6月22日,由中国石油大学(北京)、中国石油和化学工业联合会联合组织开展的“2020年度中国石油科学十佳论文”评选结果揭晓,共评出“2020年度中国石油科学十佳论文”10篇、提名论文40篇,内容涵盖石油地质、石油地球物理、石油工程、石油机械、石油化学、石油经济及交叉学科等石油科学的各个方向。

中国工程院苏义脑院士、李阳院士,中石大副校长、中国工程院李根生院士,《石油科学通报》编委会主任张来斌教授,中国石油和化学工业联合会副秘书长胡迁林,中石油工程技术研究院院长刘岩生,中石化石油工程技术研究院院长路保平,中国石油和化学工业联合会段永鸿处长,《石油科学通报》主编陈勉教授,中石大期刊社主任杨雷,获奖作者代表以及《石油科学通报》全体副主编和编辑部成员等参加评选发布会。



李根生对与会嘉宾表示欢迎和感谢。陈勉教授介绍了十佳论文评选工作的发展及评选标准、流程。苏义脑院士、李阳院士、李根生院士、胡迁林、刘岩生和路保平共同宣布了“2020年度中国石油科学十佳论文”名单并为获评论文作者颁奖。
苏义脑院士对“2020年度中国石油科学十佳论文”获评作者表示祝贺,对评选活动给予充分肯定,希望评选工作不断完善,更好地助力中国石油科研发展。李阳院士对评选工作表示肯定,认为评选活动为中国石油科研创新成果搭建了展示平台,有益于科研工作者把论文写在祖国大地上。刘岩生表示,一代代石油科技工作者致力于科研创新,获评论文充分展示了他们的原创性研究成果和科研水平。评选活动有助于石油科研人员进一步认清石油工业发展现状,结合能源领域的深刻变化和现代产业体系发展,取得更多的原创性成果。路保平认为获评论文展示了目前中国石油科研领域的高水平成果,以及石油科研工作者求真务实、科学严谨的科研作风。胡迁林希望中石大与联合会携手搭建的这一学术成果交流平台,能够进一步疏通论文基础研究与产业化衔接的“快车道”,打通科技成果转化的“最后一公里”,为我国石油行业的创新发展贡献力量。张来斌教授对获评论文作者表示祝贺,希望在大家的共同努力下,不断提升十佳论文评选的知名度和影响力,助力中国石油行业科技不断进步,早日实现“双碳”战略目标。
中国银行研究院院长陈卫东和中石大姜振学教授作为十佳论文作者代表分别作了发言。
附:2020年度中国石油科学十佳论文名单

(编辑 丁远朋)
