2021年度中国石油科学十佳论文发布
发布时间:2022-06-24 | 来源:期刊社 | 浏览量:
6月23日,由中国石油大学(北京)、中国石油和化学工业联合会共同组织开展的“2021年度中国石油科学十佳论文”评选结果揭晓,共评出“2021年度中国石油科学十佳论文” 10篇、提名论文16篇,内容涵盖石油地质、石油地球物理、石油工程、石油机械、石油化学、石油经济及交叉学科等石油科学各个方向。

《石油科学通报》编委会主任张来斌院士、中国石油和化学工业联合会副会长傅向升、中国石油大学(北京)副校长鲍志东,中国石油孙龙德院士、中国石油大学(北京)李根生院士、中国石油大学(华东)郝芳院士、中国石化郭旭升院士,中国石油工程技术研究院党委书记冯艳成、中国石化石油勘探开发研究院院长郑和荣、中国石化石油工程技术研究院院长赵金海、中国海油研究总院总经理米立军,《石油科学通报》主编陈勉教授以及编委会成员、全体副主编、编辑部成员,中国石油大学(北京)期刊社负责人、获奖作者代表以及石油领域专家学者等在线参加“2021年度中国石油科学十佳论文”发布会暨石油科学论坛。

鲍志东向与会嘉宾表示欢迎和感谢。陈勉介绍了《石油科学通报》及2021年度中国石油科学十佳论文评选情况。与会人员肯定了论文评选模式和评选标准,对获奖论文作者表示祝贺。
孙龙德院士认为,获奖论文代表了石油科学发展的重要方向,展现了石油科学家们的风采,希望《石油科学通报》继续提供高质量平台,更多石油科学家参与其中,进一步提升《石油科学通报》影响力。李根生院士表示,在当前能源转型和“双碳”战略目标背景下,论文评选意义重大,为中国石油学术界搭建了一流的学术平台,有助于引导石油科学家把论文写在祖国大地上,积极营造崇尚学术的科学氛围,推动石油科学创新发展。郝芳院士指出,石油安全是国家能源安全的重大课题,在更复杂的地质条件和更高的经济要求背景下,科技创新是保障石油安全最重要的领域和方向,论文作为科技成果的重要载体,对推动科技进步具有重大的积极作用。论文评选有助于石油科学家聚焦真正的前沿科学问题,做有价值的学问。“2017年度中国石油科学十佳论文”获得者郭旭升院士认为,评选过程体现了公开公平的原则,评选出的论文反映了石油行业发展动态及科学研究进展,评选活动推动了石油科学技术的研究,激励了石油科技工作者把论文写在祖国的大地上,也坚定了发展石油行业的信心和决心。
冯艳成表示,获奖论文有创新、有示范、有影响,引领着石油行业的发展方向,也激励着广大石油科技工作者继续专注实践,潜心研究,勇于创新,推动石油科技创新发展。郑和荣认为,科技创新是大国博弈的重要战略支撑,科技论文是科技创新的重要承载和体现,获奖论文具有很强的代表性、前瞻性、引领性,突出了原始创新和自主创新,聚焦“卡脖子”技术和关键瓶颈技术等问题,希望未来能够通过论文评选,进一步推动和支撑油气行业的高质量发展。赵金海指出,获奖论文作者是广大石油行业科技工作者的代表,他们把论文写在了油气勘探开发研究的一线,写在了实验研究的一线,以实际行动保障着国家能源安全。米立军表示,获奖论文具有高水平、高质量、高影响力的特点,涵盖了石油行业发展的关键领域和主导方向,具有科技搭台、创新引领的作用。
傅向升希望评选活动能够继续推出更高水平、高质量的石油科学论文,充分发挥科技创新的引领和带动作用,更好地促进成果的交流与展示,打通论文应用基础研究与产业化连接的通道,把平台打造成石油科学领域原始创新的启蒙者,行业绿色可持续发展的助推器。
张来斌院士回顾了评选活动及《石油科学通报》六年来的发展及成果,表示论文评选充分评估我国石油科学的发展现状、研究热点以及与国际的接轨程度,填补了国内石油行业论文奖项的空白,为我国石油科技的发展提供参考性指标。他希望各位学者能够结出更为丰硕的成果,发表更多高水平学术论文,并勉励《石油科学通报》牢记办刊宗旨,不断推动石油科学创新发展。
在石油科学论坛环节,十佳论文作者代表柳波、时战楠、张志厚、伦增珉、周福建、侯冰、王金江、段礼祥、高金森、范英等聚焦当前石油科学前沿热点问题和未来创新发展方向作了学术报告。
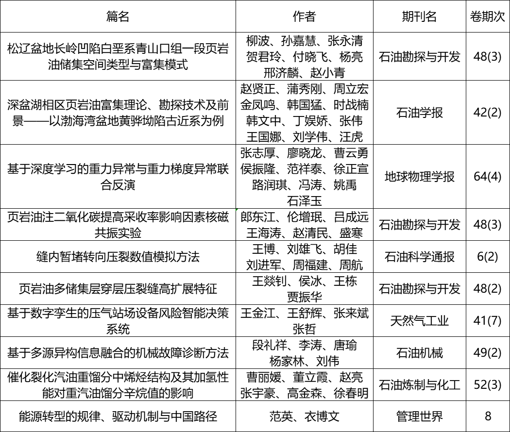
附:“2021年度中国石油科学十佳论文”名单

(编辑 丁远朋)
