当前位置: 首页»
时讯
中石大师生在第十届全国大学生测井技能大赛中获佳绩
发布时间:2026-04-23 | 来源:地球物理学院 | 浏览量:
近日,由中国石油学会测井专业委员会主办,中石化经纬有限公司承办的第十届全国大学生测井技能大赛在山东省东营市举办。来自全国石油、地质、煤炭、地矿行业的18所院校41支代表队、240余名师生参加比赛。

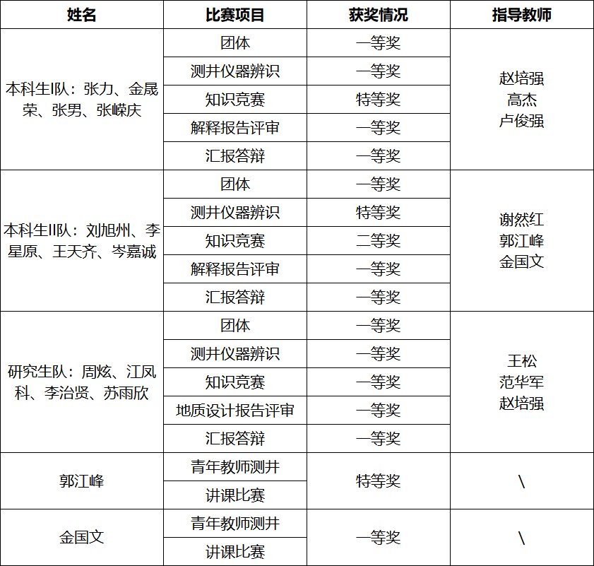
通过前期选拔和集中培训,中石大地球物理学院派出3支团队12名学生参赛,获团体一等奖3项、单项奖12项,其中本科生I队张力和金晟荣、本科生II队王天齐和岑嘉诚分别获得知识竞赛和测井仪器辨识的单项特等奖。参赛学生通过知识竞赛、仪器辨识、处理解释、汇报答辩四个环节,充分展示了中石大学子扎实的理论功底、实操技能与创新思维。
大赛还举办了第五届全国大学青年教师测井教学比赛,地球物理学院青年教师郭江峰、金国文分别获得特等奖和一等奖。


附学校师生获奖名单

(编辑 李煜)
