当前位置: 首页»
时讯
中石大克拉玛依校区8个项目获批2025年新疆维吾尔自治区本科教育教学研究与改革项目立项
发布时间:2025-08-17 | 来源:克拉玛依校区 | 浏览量:
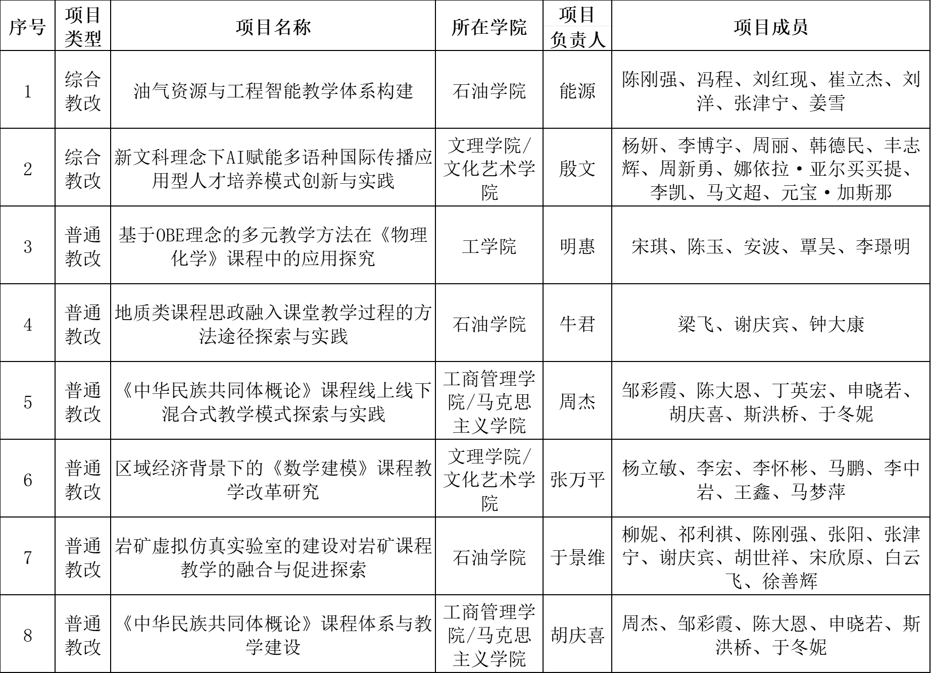
近日,新疆维吾尔自治区教育厅发布《关于公布2025年度自治区高校本科教育教学研究与改革项目立项名单的通知》,中石大克拉玛依校区8个项目获批立项,其中综合教改项目2项,普通教改项目6项。
本次获批立项的8个项目,覆盖教学体系建设、课堂教学方法、人才培养模式等多个方面,为校区构建智能教学体系、创新人才培养模式、改革课堂教学方法等方面工作提供了有力的支持。
校区高度重视本科教育教学研究与改革,精准把握教育教学改革前沿动态,聚焦高等教育改革发展和人才培养的核心要素,有规划、有组织、有重点地开展校区教改项目立项工作。自2024年起,校区首次设立重大项目并加大经费支持力度,所申报的2个重大项目全部获批自治区综合教育改革项目立项。
未来,校区将加强对获批项目的过程管理,定期开展中期检查,并以项目为基础开展教学成果奖培育工作,有组织推进优质教学成果的形成,切实推动教育教学水平和人才培养质量提升,助力校区高质量发展。
附获批立项名单

(编辑 李煜)
